八马茶业IPO“三迁”背后:家族掌权、加盟增速放缓与资本盛宴的隐忧 八马茶业冲刺港股IPO之际,其家族控股模式、加盟渠道增速放缓等问题引发关注。文章分析了八马茶业面临的挑战与机遇,并探讨传统茶企在新时代背景下的转型路径。 简书热点 2025年05月23日 09:00 0 点赞 0 评论 44 浏览
杨铭宇黄焖鸡后厨乱象被挂牌督办:事件背后有哪些值得关注的细节? 杨铭宇黄焖鸡米饭后厨乱象被挂牌督办,事件背后反映了哪些深层次的问题?本文从加盟模式风险、监管力度不足以及消费者意识觉醒等多个角度进行了详细分析。 知乎热点 2025年03月15日 11:43 0 点赞 0 评论 40 浏览
依靠柠檬茶,柠季还能走多远? 柠季作为国内现制柠檬茶头部品牌,正在加速全球化布局。本文从柠季的品牌定位、国际化策略、加盟模式及未来挑战等多个角度出发,分析其可持续发展的可能性。 36KR热点 2025年06月07日 21:18 0 点赞 0 评论 41 浏览
蜜雪冰城为何总会被原谅? 蜜雪冰城作为全球门店最多的连锁现饮品牌,其成功背后离不开强大的成本控制能力和独特的商业模式。本文从小明的视角出发,探讨了蜜雪冰城为何总能被消费者原谅,以及其在供应链、渠道和IP方面的优势。 36KR热点 2025年03月17日 11:15 0 点赞 0 评论 86 浏览
蜜雪冰城24小时营业背后:一场关于规则与现实的博弈 蜜雪冰城因某门店未能实现24小时营业承诺而登上微博热搜,涉事门店店长回应称属违规操作,无法24小时盯着。此外,文章还探讨了蜜雪冰城食品安全问题频发的原因及应对措施,以及加盟商视角下的经营模式韧性。 微博热点 2025年03月18日 13:46 0 点赞 0 评论 50 浏览
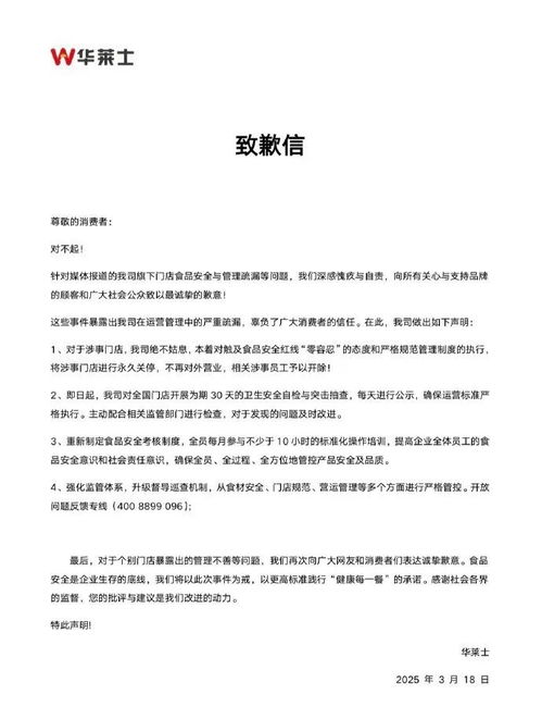
华莱士致歉:涉事门店永久关停,食品安全问题再敲警钟 华莱士武汉江盛路店因食品安全问题被曝光后,总部迅速采取行动,宣布永久关停涉事门店。本文从事件始末、总部回应、行业反思及未来展望四个方面,全面剖析了这起事件背后的深层次原因。 头条热点 2025年03月18日 16:41 0 点赞 0 评论 91 浏览
知名奶茶品牌,又翻车了 知名奶茶品牌频现涨价和服务态度问题,引发消费者广泛不满。本文从蜜雪冰城、古茗等品牌的上市之路、涨价风波、服务态度等方面进行深入分析。 36KR热点 2025年01月20日 13:51 0 点赞 0 评论 69 浏览
蜜雪冰城、巴奴、茶百道的生意经:供应链才是王道 作为一名关注新式茶饮行业的观察者,他发现蜜雪冰城、古茗和茶百道等品牌之所以能在激烈的市场竞争中脱颖而出,关键在于它们对供应链管理的高度重视。通过自建高效供应链体系,这些企业不仅降低了成本,还为加盟商创造了更多利润空间。 36KR热点 2025年04月10日 12:46 0 点赞 0 评论 54 浏览
杨铭宇黄焖鸡被曝回收剩菜再卖,连锁餐饮食品安全如何保障? 杨铭宇黄焖鸡被曝回收剩菜再卖给顾客,引发公众对连锁餐饮品牌食品安全问题的关注。本文从事件回顾、问题根源、消费者保护以及品牌改进措施四个方面深入探讨了这一热点话题。 知乎热点 2025年03月13日 13:15 0 点赞 0 评论 48 浏览
月销700万杯!今夏第一个爆品,古茗、益禾堂都在卖 2025年夏季首款爆款饮品“青提茉莉冰”横空出世,古茗、益禾堂、茶百道等品牌争相推出,单月销量突破700万杯。文章从产品创新、营销策略、行业趋势等多个维度解析这一现象背后的商业逻辑。 36KR热点 2025年05月19日 08:15 0 点赞 0 评论 51 浏览