【国货新标准】散装植物油运输国家标准即将实施,食品安全再升级!
在食品安全日益受到重视的今天,国家对食品运输的标准也在不断提升。最新消息显示,我国即将实施一项新的国家标准——散装植物油运输国家标准。这一举措无疑将为我国食品安全再添一道防线。
一、新标准的背景
近年来,随着人们生活水平的提高,对食品品质的要求也越来越高。食用油作为日常生活中不可或缺的一部分,其安全问题更是牵动着亿万家庭的心。然而,由于散装植物油在运输过程中存在一定的风险,如污染、变质等问题,这些问题不仅影响油品质量,更可能对消费者的健康造成威胁。因此,制定一套科学、合理的运输标准显得尤为重要。
近年来,随着人们生活水平的提高,对食品品质的要求也越来越高。食用油作为日常生活中不可或缺的一部分,其安全问题更是牵动着亿万家庭的心。然而,由于散装植物油在运输过程中存在一定的风险,如污染、变质等问题,这些问题不仅影响油品质量,更可能对消费者的健康造成威胁。因此,制定一套科学、合理的运输标准显得尤为重要。
二、新标准的内容
根据微博热搜信息,即将实施的散装植物油运输国家标准主要包括以下几个方面:
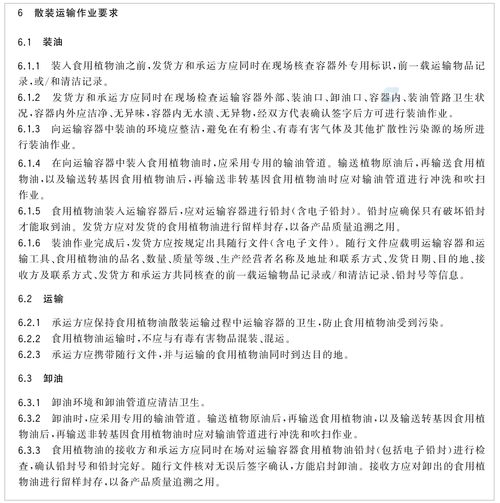
1. 运输工具的卫生要求:规定了运输散装植物油的车辆必须符合一定的卫生标准,以防止油品在运输过程中受到污染。
2. 运输过程中的防护措施:要求采取有效的防护措施,如密封、防漏等,以确保油品在运输过程中的安全。
3. 温度控制:对运输过程中的温度控制提出了明确要求,以防止油品因温度过高或过低而发生变质。
4. 记录和追溯:要求建立完善的记录和追溯体系,以便于在出现问题时能够迅速找到原因并采取相应措施。
根据微博热搜信息,即将实施的散装植物油运输国家标准主要包括以下几个方面:
1. 运输工具的卫生要求:规定了运输散装植物油的车辆必须符合一定的卫生标准,以防止油品在运输过程中受到污染。
2. 运输过程中的防护措施:要求采取有效的防护措施,如密封、防漏等,以确保油品在运输过程中的安全。
3. 温度控制:对运输过程中的温度控制提出了明确要求,以防止油品因温度过高或过低而发生变质。
4. 记录和追溯:要求建立完善的记录和追溯体系,以便于在出现问题时能够迅速找到原因并采取相应措施。
三、新标准的意义
1. 提升食品安全水平:新标准的实施将有效减少散装植物油在运输过程中的污染和变质风险,从而提升食品安全水平。
2. 保护消费者权益:通过规范运输过程,保障消费者能够购买到安全、卫生的食用油,维护消费者的合法权益。
3. 促进行业健康发展:新标准的实施将推动整个植物油行业的规范化发展,提高行业的整体水平。
1. 提升食品安全水平:新标准的实施将有效减少散装植物油在运输过程中的污染和变质风险,从而提升食品安全水平。
2. 保护消费者权益:通过规范运输过程,保障消费者能够购买到安全、卫生的食用油,维护消费者的合法权益。
3. 促进行业健康发展:新标准的实施将推动整个植物油行业的规范化发展,提高行业的整体水平。
四、新标准对行业的挑战
虽然新标准的实施将带来诸多利好,但同时也给行业带来了一定的挑战。企业需要投入更多的资源来满足新标准的要求,如更新运输设备、改进运输流程等。这无疑会增加企业的成本,但长远来看,这将有助于提升企业的竞争力和市场地位。
虽然新标准的实施将带来诸多利好,但同时也给行业带来了一定的挑战。企业需要投入更多的资源来满足新标准的要求,如更新运输设备、改进运输流程等。这无疑会增加企业的成本,但长远来看,这将有助于提升企业的竞争力和市场地位。
五、结语
散装植物油运输国家标准的即将实施,是我国食品安全领域的又一重要进步。它不仅能够提升食用油的安全水平,保护消费者权益,还能够推动行业的健康发展。虽然这会给企业带来一定的挑战,但从长远来看,这将是一次值得的投资。让我们共同期待新标准的实施,为我国的食品安全再添一道坚实的防线!
散装植物油运输国家标准的即将实施,是我国食品安全领域的又一重要进步。它不仅能够提升食用油的安全水平,保护消费者权益,还能够推动行业的健康发展。虽然这会给企业带来一定的挑战,但从长远来看,这将是一次值得的投资。让我们共同期待新标准的实施,为我国的食品安全再添一道坚实的防线!
发表评论 取消回复