导读:近期,中国证监会就资本市场中频发的“绕道减持”、“变相减持”等扰乱市场秩序的行为发出严厉警告,表示将从严从快惩治此类违规行为。这一政策信号不仅震动了整个金融市场,也让不少投资者重新审视自己的投资逻辑。



监管风暴来袭:违规减持再无容身之地

5月10日,证监会新闻发言人明确表态:对利用各种手段规避监管、进行非合规性减持的行为,将采取零容忍态度,坚决打击一切形式的“暗箱操作”。这番话无疑给那些试图钻空子的资本敲响了警钟。

证监会发布严打违规减持公告

所谓“绕道减持”,是指大股东通过第三方平台、资管产品或境外通道等方式进行间接减持,以此逃避信息披露义务和监管审查。而“变相减持”则更隐蔽,比如通过员工持股计划、股权激励等方式实现资金套现。


为何要重拳整治?这些行为危害有多大?

近年来,随着A股市场的快速发展,一些上市公司大股东和高管频繁减持股份,甚至出现“清仓式”减持的现象,严重打击了中小投资者的信心。

违规减持不仅损害了市场的公平性和透明度,也容易引发股价异常波动,破坏正常的交易秩序。

以ST舜天为例,其因财务造假被查处后,相关股东趁机大肆减持股份,导致股价剧烈震荡,大量散户被“割韭菜”。类似案例屡见不鲜,监管部门早已将其列为打击重点。


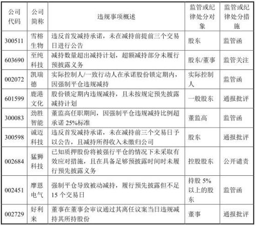
谁在“踩红线”?典型案例曝光

据金融界报道,2024年全年共公布十大资本市场处罚案例,其中涉及违规减持的就有三起:

  • ST金洲操纵股价案:通过关联账户连续买卖股票,制造虚假交易量;
  • 陆克平内幕交易案:利用未公开信息提前布局并减持股份;
  • 某私募基金违规减持案:通过多层嵌套结构规避监管,最终被查实。
资本市场典型违规减持案例曝光

这些案件暴露出当前部分市场主体法律意识淡薄、监管盲区仍存的问题。证监会此次表态,意味着未来对这类行为的打击将更加精准和高效。


监管升级背后:保护中小投资者的决心

在证券市场上,中小投资者往往处于弱势地位。一旦大股东或高管大规模减持,极易引发市场恐慌情绪,造成股价暴跌。

上海汉联律师事务所律师宋一欣指出:“行政处罚只是第一步,后续还会引发民事诉讼,受损投资者有权依法索赔。”这也意味着,违规减持者不仅要面临行政罚款,还可能承担巨额赔偿责任。

中小投资者维权意识增强

普通投资者该如何应对?

面对日益严格的监管环境,普通投资者应如何调整自己的投资策略?以下几点建议供参考:

  1. 关注公司公告:及时查看公司发布的减持公告及监管问询函;
  2. 分析减持动机:判断是正常套现还是存在恶意抛售嫌疑;
  3. 理性看待波动:避免盲目跟风,控制好仓位风险;
  4. 积极参与维权:如发现违法行为,可通过正规渠道举报。

结语:资本市场正走向成熟化与法治化

证监会此次发声不仅是对过去问题的纠偏,更是对未来资本市场健康发展的一次重要引导。随着监管体系不断完善,“民行刑”全方位追责机制逐步建立,市场将更加公平、透明。

正如吉利控股集团董事长李书福所说:“面对激烈的市场竞争和日益复杂的经济环境,企业必须回归本质,提升创新能力。”同样,对于资本市场而言,只有坚持法治底线,才能真正实现长期稳定发展。

点赞(0)

评论列表 共有 0 条评论

暂无评论
立即
投稿
发表
评论
返回
顶部