特朗普与美乌矿产协议:真相背后的战略博弈 本文围绕近期热议的美乌矿产协议展开探讨,重点分析了特朗普政府在乌克兰稀土资源问题上的立场及其背后的地缘政治考量。 头条热点 2025年05月01日 13:13 0 点赞 0 评论 62 浏览
乌方称矿产协议旨在吸引全球投资,美乌合作能否撬动稀土市场? 乌克兰与美国正就矿产资源合作协议展开密集磋商,旨在吸引全球投资并推动乌克兰战后重建。 头条热点 2025年05月01日 18:56 0 点赞 0 评论 67 浏览
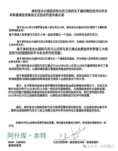
美乌矿产协议背后的博弈与影响 作为一名关注国际事务的普通人,我目睹了乌克兰与美国之间关于矿产协议的签署过程。这项协议不仅涉及两国的利益权衡,还将对全球经济产生深远影响。通过这篇文章,我试图从个人视角解读这一事件背后的故事。 腾讯热点 2025年04月18日 08:02 0 点赞 0 评论 120 浏览
美乌矿产协议背后:金钱、资源与重建之路的博弈 本文围绕近期热搜话题“美乌矿产协议”的核心内容展开分析,通过多方信源梳理协议的背景、进展及潜在影响,提供客观视角的深度解读。 抖音热点 2025年05月01日 08:00 0 点赞 0 评论 101 浏览
美乌矿产协议浮出水面,乌克兰资源未来如何博弈? 本文围绕近期热议的美乌矿产协议展开深度解读,揭示协议背后的真实意图与潜在影响。 腾讯热点 2025年05月01日 08:06 0 点赞 0 评论 55 浏览
美乌矿产协议背后的“利益博弈”:重建基金、稀土资源与舆论风暴 本文围绕微博热搜“美乌矿产协议内容”展开分析,探讨协议核心要点、稀土资源的战略价值及国际舆论反应。 微博热点 2025年05月01日 08:11 0 点赞 0 评论 70 浏览
美乌矿产协议深度解读:背后利益博弈与现实挑战 本文围绕美乌矿产协议展开深度解析,涵盖协议的核心内容、谈判过程、特朗普的角色以及乌克兰民众的真实反应。 百度热点 2025年05月01日 08:41 0 点赞 0 评论 62 浏览