李嘉琦随身携带血糖检测仪背后的故事 讲述了李嘉琦因工作忙碌而随身携带血糖检测仪的原因,以及这一行为引发的不同反响,并从中得出关于健康、理解和支持等方面的启示。 微博热点 2025年09月12日 22:46 0 点赞 0 评论 69 浏览
工资差不多,你会选择当普通员工还是主管? 在职场中,面对“普通员工”和“主管”两个选择时,我们应该如何权衡?本文通过作者的真实经历,探讨了两者之间的差异以及如何做出最适合自己的选择。 知乎热点 2024年12月10日 13:32 0 点赞 0 评论 95 浏览
「过年」和「上班」,究竟哪一个更让人疲惫?背后的原因又是什么呢? 本文从第三者的视角探讨了过年和上班哪个更让人疲惫的问题,分析了两者的不同特点以及背后的深层次原因。 知乎热点 2025年01月26日 16:41 0 点赞 0 评论 89 浏览
赵奕欢因哭竟致身上长荨麻疹?背后真相令人揪心! 赵奕欢因工作压力大哭,竟导致身上长荨麻疹。了解其背后的原因,探讨娱乐圈艺人的生存压力。 微博热点 2025年08月10日 12:06 0 点赞 0 评论 54 浏览
网传中国铁建投资集团副总经理马建军坠亡,公司回应 中国铁建投资集团副总经理马建军被传坠楼身亡,公司回应属实,具体原因仍在调查中。这一事件引发了对高层管理人员工作压力的关注。 腾讯热点 2024年11月26日 19:58 0 点赞 0 评论 98 浏览
赵露思身体状况引关注 工作室回应背后的真相 本文讲述了赵露思因工作压力导致身体不适的消息引发关注后,其工作室作出回应的过程,强调了艺人健康管理的重要性。 头条热点 2024年12月28日 01:35 0 点赞 0 评论 100 浏览
赵露思生病前每天只睡2小时,背后真相令人深思 最近几天,我一直在关注赵露思的病情进展。作为一名普通观众,我感到既心疼又困惑。为什么一个如此年轻且充满活力的女孩,会在短时间内病倒?经过多方了解,我发现这一切可能源于她长期的高强度工作。每天只睡两小时的生活方式,最终将她的身体推向了崩溃边缘。 微博热点 2025年03月27日 13:59 0 点赞 0 评论 94 浏览
领导明知你每天工作量很大,还安排更多任务?教你巧妙应对! 在职场中,当领导明知你工作量很大却仍不断增加任务时,该如何巧妙应对?本文从个人视角出发,分享了如何通过理性沟通、提供数据支持、提出替代方案等方式,既维护自身权益,又赢得领导信任。 知乎热点 2024年12月12日 16:06 0 点赞 0 评论 160 浏览
姜潮录制节目情绪失控,现场发飙引关注! 姜潮在综艺节目录制过程中,因工作压力大及节目规则严苛等原因,情绪崩溃现场发飙,引发网友热议。粉丝表示理解支持,也有质疑声出现。 微博热点 2025年09月16日 13:06 0 点赞 0 评论 55 浏览
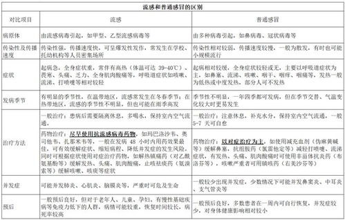
流感硬扛3天变白肺,她经历了什么? 流感硬扛3天变白肺的案例揭示了忽视身体信号的严重后果。本文通过讲述一位女性的真实经历,剖析了流感发展成重症的原因,并提供了预防建议。 微博热点 2025年02月09日 03:06 0 点赞 0 评论 85 浏览